简答题
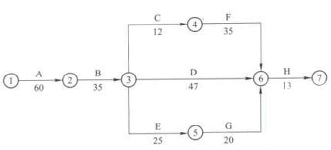
某单项工程,按如下进度计划网络图组织施工:
某单项工程,按如下进度计划网络图组织施工:
原计划工期是170d,在第75d进行进度检查时发现:工作A已全部完成,工作B刚刚开工.由于工作B是关键工作,所以它拖后15d,将导致总工期延长15d完成.本工程各工作相关参数见下表:
问题:1.为使本单项工程仍按原工期完成,则必须赶工,调整原计划,问应如何调整原计划,既经济又保证整修工作能在计划的170d内完成,并列出详细调整过程.2.试计算经调整后,所需投入的赶工费用.3.重新绘制调整后的进度计划网络图,并列出关键线路(工作表示).
答案解析
正确答案:答:1.目前总工期拖后15d,此时的关键线路:B→D→H。(1)其中工作B赶工费率最低,故先对工作B持续时间进行压缩:工作B压缩5d,因此增加费用为5×200=1000元;总工期为:185-5=180d;关键线路:B→D→H。(2)剩余关键工作中,工作D赶工费率最低,故应对工作D持续时间进行压缩:工作D压缩的同时,应考虑与之平等的各线路,以各线路工作正常进展均不影响总工期为限;故工作D只能压缩5d,因此增加费用为:5×300=1500元;总工期为:180-5=175d;关键线路:B→D→H和B→C→F→H两条。(3)剩余关键工作中,存在三种压缩方式:1)同时压缩工作C、工作D;2)同时压缩工作F、工作D;压缩工作H。同时压缩工作C和工作D的赶工费率最低,故应对工作C和工作D同时进行压缩:工作C最大可压缩天数为3d,故本次调整只能压缩3d,因此增加费用为:3×100+3×300=1200元;总工期为:175-3=172d;关键线路:B→D→H和B→C→F→H两条。(4)剩下压缩方式中,压缩工作H赶工费率最低,故应对工作H进行压缩。工作F压缩2天,因此增加费用为:2×420=840元总工期为:172-2=170d。(5)通过以上工期调整,工作仍能按原计划的170d完成。2.所需投入的赶工费为:1000+1500+1200+840=4540元。3.调整后的进度计划网络图如下所示:
其工作表示的关键线路为:A→B→D→H和A→B→C→F→H。
其工作表示的关键线路为:A→B→D→H和A→B→C→F→H。相关知识点:
工程进度计划调整与计算
题目纠错
相关题目
单选题
验槽钎探工作在打钎时,每贯入()通常称为一步,记录一次锤击数.
单选题
地基验槽通常采用观察法.对于基底以下的土层不可见部位,通常采用()法.
单选题
验槽时,应重点观察().
单选题
为防止或减少降水对周围环境的影响,常采取回灌技术,回灌井点与降水井点的距离不宜小于().
单选题
砖基础最下面一层砖的水平灰缝大于()时,应用细石混凝土找平.
单选题
基坑(槽)验槽时,应重点观察柱基、墙角、()墙下或其他受力较大部位.
单选题
基坑侧壁安全等级为二级时,其采用的相对应的重要系数是().
单选题
基坑内采用深井降水时,水位监测点宜布置在().
单选题
大体积混凝土,采用普通硅酸盐水泥拌制的混凝土养护时间不得少于().
单选题
基坑监测点水平间距不宜大于()每边监测点数不宜少于()个,正确的是().
