相关题目
单选题
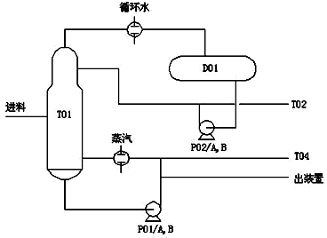
417.如图所示,一个精馏塔的工艺流程简图,塔底泵出口去向有()。
单选题
416.如图所示,一个精馏塔的工艺流程简图,塔顶冷却器情况正确的是()。
单选题
415.离心机润滑油温度过高时,应()。
单选题
414.下列情况下,可采用增加注水方法调节的是()。
单选题
413.下列选项中,会造成重整反应总温降下降的是()。
单选题
412.进料带水引起分馏塔冲塔时,应()。
单选题
411.加热炉烧焦时,炉管内的介质有()。
单选题
410.分馏塔塔板结盐的处理方法是()。
单选题
409.长时间停电时,重整反应系统进行”闷锅”处理的原因是()。
单选题
408.长时间停电时(循环压缩机停),预加氢系统应采取的处理措施是()。
