AI智能整理导入 AI智能整理导入
×
首页 题库中心 啊啊啊啊啊啊啊啊 题目详情
C9E7A7320DF00001A235737BA951A3B0
啊啊啊啊啊啊啊啊
207
多选题

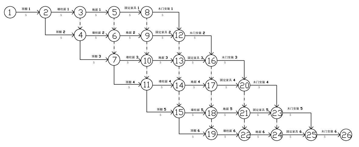
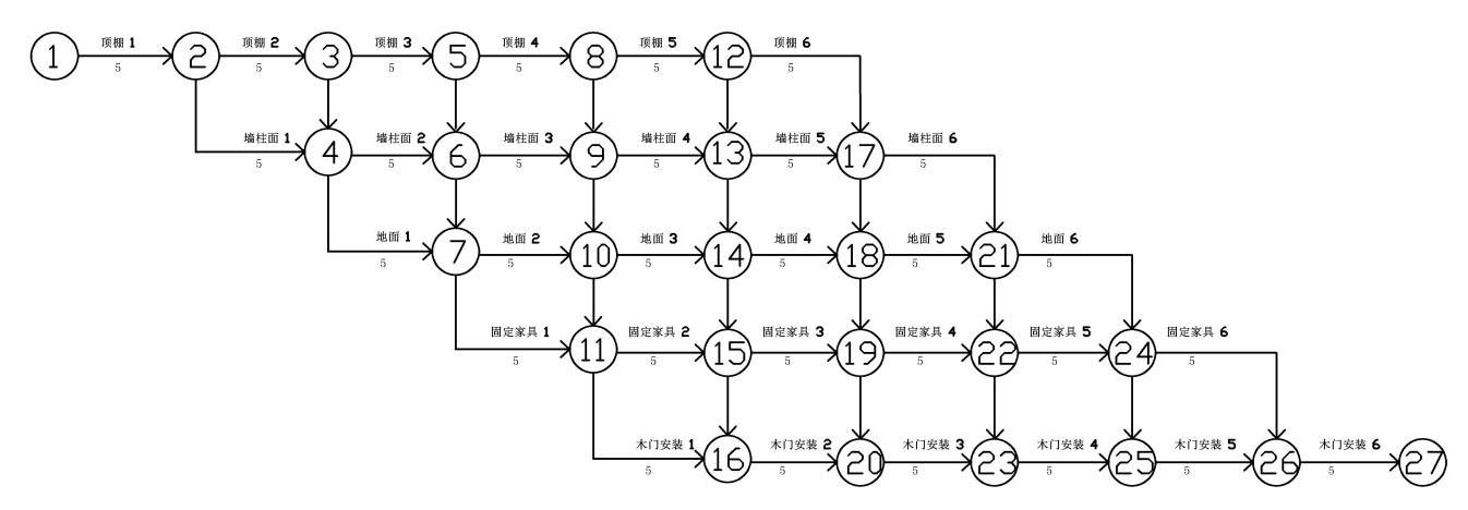
48.本工程所在楼盘是全装修交房,在销售过程中,10 号楼选用本设计方案的业主 共有 6 家,陕西某装饰公司中标,承担施工任务,项目部在组织等节拍等步距流水施工 时,将每一户划分为一个施工段,按照施工内容划分为顶棚、墙柱面、地面、固定家具、 木门安装五个施工过程。流水节拍 i=5 天,流水步距 K=5 天,其双代号网络图为()

A
 
B
 
C
 
D
 
E
 

答案解析

正确答案:AD
啊啊啊啊啊啊啊啊

扫码进入小程序
随时随地练习

关闭
专为自学备考人员打造
试题通
自助导入本地题库
试题通
多种刷题考试模式
试题通
本地离线答题搜题
试题通
扫码考试方便快捷
试题通
海量试题每日更新
试题通
欢迎登录试题通
可以使用以下方式扫码登陆
试题通
使用APP登录
试题通
使用微信登录
xiaochengxu
联系电话:
400-660-3606
xiaochengxu