相关题目
1)停电设备:10kV西二线11号杆开关后段线路。
1.试题素材
(1)工作任务:10kV兖州路01号公变增容,原400kVA箱变更换为630kVA箱变。
(2)工作单位:配电运检室。
(3)工作班组:配电检修二班(运检分离模式)。
(4)工作负责人:秦××。
(5)工作班成员:刘××、陈××、史××、孔××、李××、王××、赵××。
(6)工作票签发人:徐××(配电运检室专工)。
(7)工作许可人:田××,当面许可。
(8)计划工作时间:2015年02月22日07时00分~16时00分。
(9)其他说明:
2. 样例2 10kV兖州路01号公变增容
5)5.2(3)栏:“大号侧”改为“小号侧”。
[正确工作票示意]




4)5.2(2)栏:“大号侧”改为“小号侧”。
3)5.1(5)栏:“07号杆大号侧”改为“06号杆小号侧”。
2)5.1(3)栏:“小号侧”改为“大号侧”。
1)5.1(1)、(2)、(3)、(4)、(5)栏:“禁止合闸,有人工作!”标示牌,改为“禁止合闸,线路有人工作!”标示牌。
2.答题要求
请根据所示配电第一种工作票找出票面上存在的错误并改正。




3)本工作票中安全措施的执行界面、执行主体不存在错误,“开关”“刀闸”“拉开”“合上”等操作术语不作为考点,工作单位、工作票编号、线路名称、设备名称及编号不作为考点。工作票中的安全措施,只要工作票中某一处体现即可,不局限于具体的栏目。
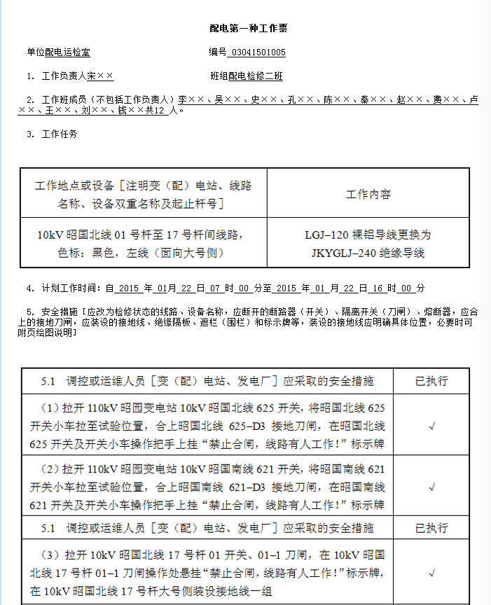
附图:
