相关题目
1)停电设备:10kV大岭工业线全线停电。
1.试题素材
(1)工作任务:10kV大岭工业线和平机械厂支线04号杆安装开关,T接金麟房产下户线。
(2)工作单位:配电运检室。
(3)工作班组:配电检修二班(运检分离模式)。
(4)工作负责人:秦××。
(5)工作班成员:刘××、陈××、史××、孔××。
(6)工作票签发人:徐××(配电运检室专工)。
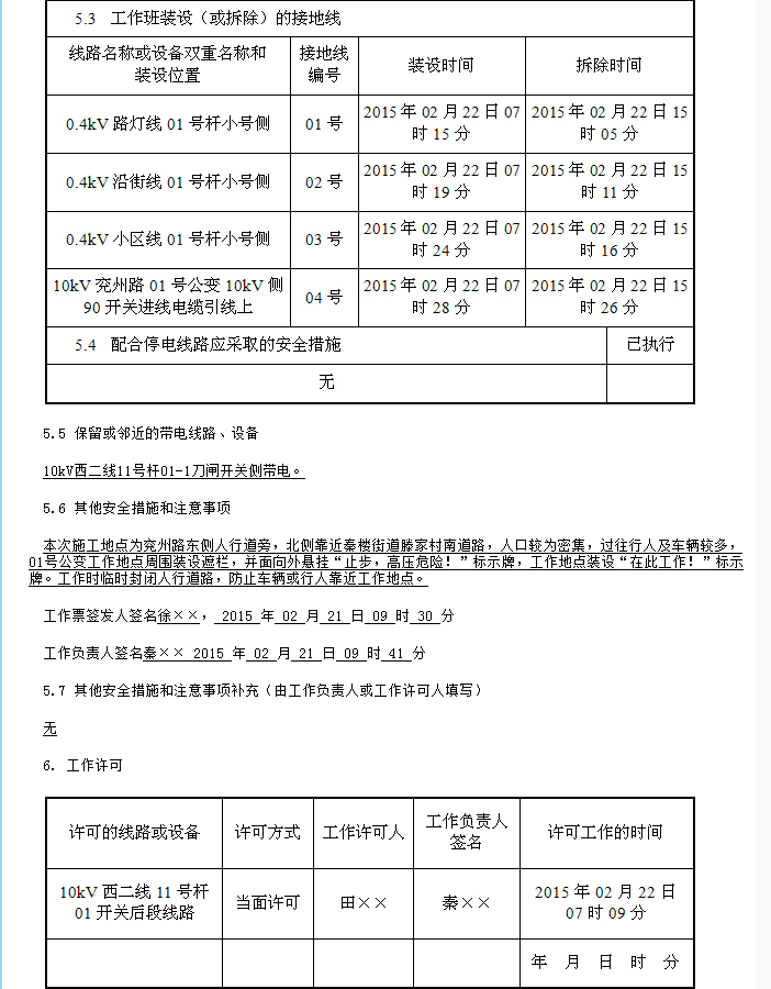
(7)工作许可人:田××,当面许可。
(8)计划工作时间:2015年3月1日09时00分~14时00分。
(9)其他说明:
3. 样例3 10kV大岭工业线和平机械厂支线04号杆安装开关,T接金麟房产下户线
12.1 栏:接地线数量应为4组。
[样例2 正确工作票示意]



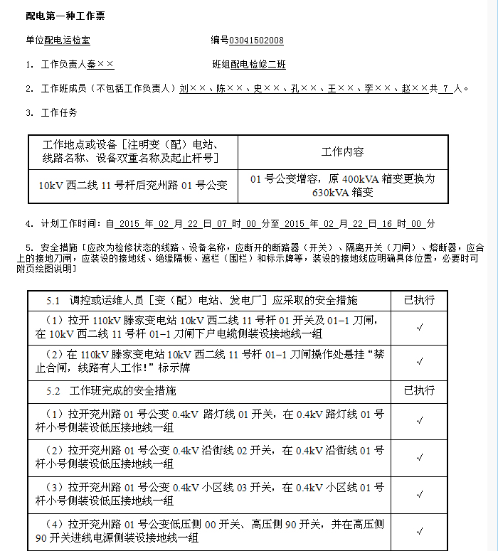
5.1(2)栏:“禁止合闸,有人工作!”标示牌,应改为:“禁止合闸,线路有人工作!”标示牌。
(3)“工作终结”栏:
5.1(1)栏:在10kV西二线11号杆01开关引线上装设接地线一组,应改为:在10kV西二线11号杆01-1刀闸下户电缆侧装设接地线一组。
2.答题要求
请根据所示配电第一种工作票找出票面上存在的错误并改正。



3)本工作票中安全措施的执行界面、执行主体不存在错误,“开关”“刀闸”“拉开”“合上”等操作术语不作为考点,工作单位、工作票编号、线路名称、设备名称及编号不作为考点。工作票中的安全措施,只要工作票中某一处体现即可,不局限于具体的栏目。
附图:
2)作业现场条件:现场无交叉、邻近(同杆塔、并行)电力线路及设备;施工地点为兖州路东侧人行道旁,北侧靠近秦楼街道滕家村南道路,人群密集,过往行人及车辆多。
1)停电设备:10kV西二线11号杆开关后段线路。
