多选题
816.适用于基坑侧壁安全等级为一级的支护形式有()。
A
排桩
B
逆作拱墙
C
土钉墙
D
水泥土墙
E
地下连续墙
答案解析
正确答案:AE
解析:
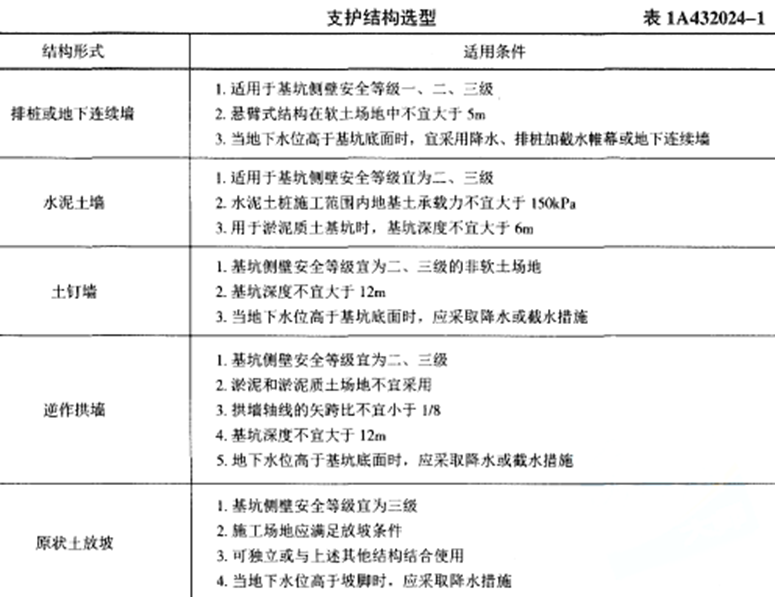
解析:2020教材P393/2019教材P394一、基本规定支护结构选型表1A432024-1

相关知识点:
基坑侧壁一级支护形式记
题目纠错
2021年一建建筑工程实务
相关题目
单选题
341.当散水采用混凝土时,宜按()间距设置伸缩缝。
单选题
340.墙体窗梁过梁和外窗台滴水,当设计无要求时,凸出墙体最小值是()mm。
单选题
339.关于门窗与墙体结构连接的说法,正确的是()。
单选题
338.下列水泥混凝土散水、明沟的伸缩缝设置不符合要求的是()。
单选题
337.当设计无要求时,无组织排水的散水宽度可按檐口线放出()mm。
单选题
336.楼梯水平段栏杆长度大于0.50m时,其扶手高度不应小于()。
单选题
335.当设计无要求时,楼梯梯段净高最小值为()。
单选题
334.楼梯建筑物中联系上下各层的垂直交通设施,规范规定梯段净高不应小于(),平台处的净高不应小于()。
单选题
333.造成外墙装修层脱落、表面开裂的原因不包括()。
单选题
332.关于楼梯空间尺度要求的说法,正确的是()。
