单选题
2278.下列关于共同共有和按份共有的区别表述错误的是()。
A
共同共有的成立以共同关系的存在为前提,按份共有则不需以共同关系的存在为前提
B
共同共有的标的物通常为多数,按份共有的标的物一般是单一或少数
C
共同共有人可随时请求分割共有物,而按份共有则不能
D
共同共有人的权利及于共同共有物的全部,按份共有人以其应有部分享有所有权
答案解析
正确答案:C
解析:
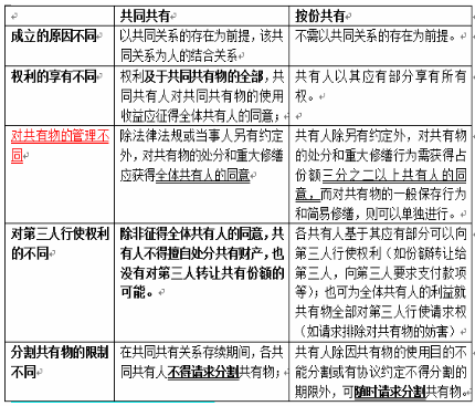
解析:考查共有。rnrn共有分为按份共有和共同共有两种方式:trn
rn根据图表,ABD选项说法正确。rnrnC选项说法错误,共同共有人不得请求分割共有物,按份共有可随时请求分割共有物。
rn根据图表,ABD选项说法正确。rnrnC选项说法错误,共同共有人不得请求分割共有物,按份共有可随时请求分割共有物。相关知识点:
共有的区别要记清C错
题目纠错
相关题目
单选题
1685.商业银行应客户的要求,买进未到付款日期票据的行为被称为()。
单选题
1684.某商业银行为客户办理跨行转账业务,并收取千分之一的手续费。这种业务属于商业银行的()
单选题
1683.根据《存款保险条例》,下列各项不纳入存款保险范围的是()。
单选题
1682.比较典型的单一银行制模式的商业银行主要设立于()。
单选题
1681.商业银行吸收存款,集中社会上闲置的货币资金,又通过发放贷款,将集中起来的货币资金贷放给资金短缺部门。这是银行的()职能。
单选题
1680.某商业银行为客户办理资金收付业务,客户为此支付了1万元手续费。这种业务属于商业银行的()。
单选题
1679.形成商业银行最主要资金来源的业务是()。
单选题
1678.不同国家的存款保险制度有不同的组织形式,下列在政府支持下由银行同业联合建立存款保险机构的国家是()。
单选题
1677.安全性原则要求商业银行在放款和投资等业务经营过程中,()。
单选题
1676.关于商业银行主要业务的说法,错误的是()。
