相关题目
单选题
12.( )是连接桥梁上部结构和下部结构的重要结构部件,是桥梁的重要传力装置。
单选题
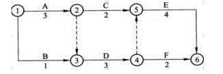
11.某市政工程网络计划图如下(单位为月),该工程的总工期是( )。
单选题
10.下列关于挖土路基的说法,不正确的是 ( ) 。
单选题
9.盾构法隧道通常采用的衬砌结构形式是( )。
单选题
8.市区主要路段和其他涉及市容景观路段的工地设置围挡的高度不低于 ( )
单选题
7.箱涵顶进挖运土方应在( )时间进行。
单选题
6.下列关于冬期沥青混合料面层施工的说法描述错误的是 ( )
单选题
5.由总监理工程师组织施工单位项 8 负责人和项目技术质量负责人进行验收的是 ( ) 。
单选题
4.下列关于水泥混凝土道路垫层的说法中,正确的是( )。
单选题
3.多用来测量构筑物标高和高程,适用于施工控制测量的控制网水准基准点的测设及施工过程中高程测量 的仪器是 ( ) 。
